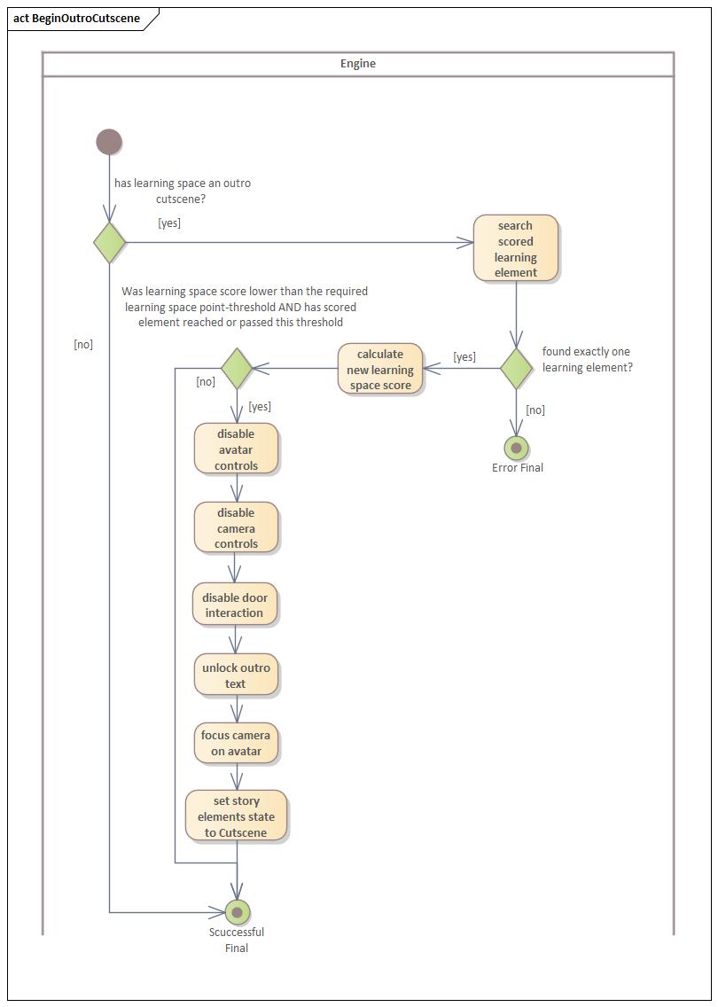
Storyelement-Outrocutscene starten
Definition:
Nachdem der Lernende die erforderliche Punktzahl des Raumes erreicht hat, muss die Engine die Möglichkeit bieten eine Outrocutscene zu starten.
Akzeptanzkriterien:
Werten von primitiven und nicht-primitiven Lernelementen kann Cutscene auslösen
Anmerkungen:
Für Ablauf der Cutscene, siehe Storyelement Cutscene ausführen
Aktivitätsdiagramm:


Last modified: 05 December 2025