Storyelement platzieren
Definition
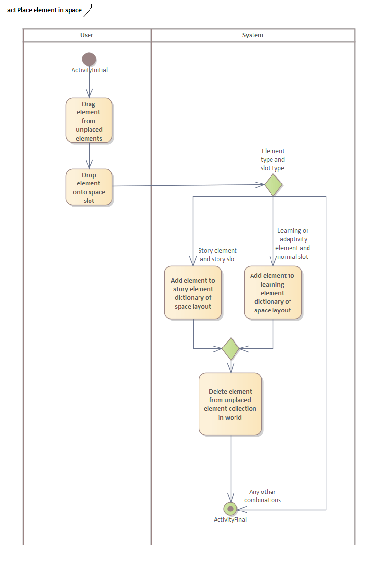
Das Autorentool muss Lehrenden die Möglichkeit bieten, bereits erstellte und unplatzierte Storyelemente aus der Welt in einem Lernraum zu platzieren.
Akzeptanzkriterien
Storylemente können nur in den dafür vorgesehenen Slots in Lernräumen platziert werden.
Lernelemente und Adaptivitätselemente können NICHT in den für Storyelemente vorgesehenen Slots platziert werden.
Aktivitätsdiagramm

Last modified: 05 December 2025