AdLerDokumentation Help

ATF lesen

Definition:

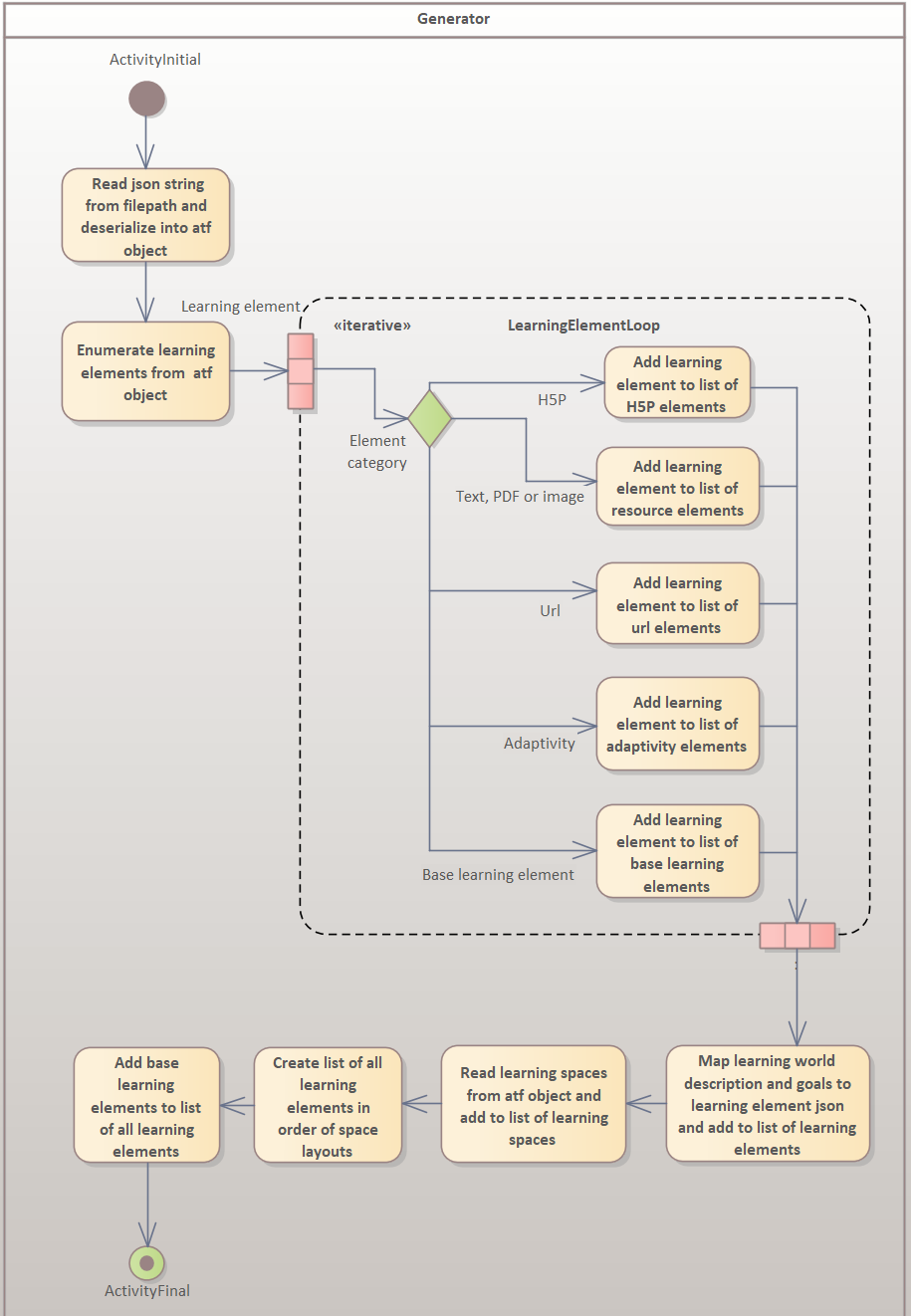
Der Generator muss ein ATF Dokument lesen.

Akzeptanzkriterien:

Aktivitätsdiagramm:

imageAktivitätsdiagrammATFLesen
Last modified: 05 December 2025