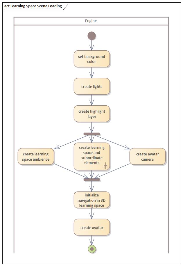
3D-Lernraum anzeigenDefinition:Die Engine muss den 3D-Lernraum anzeigen.Aktivitätsdiagramm:Last modified: 05 December 2025Lernraumpunktestand anzeigenLernelement