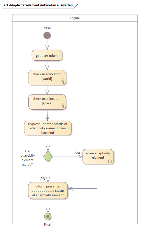
Adaptivitätselement-Antworten prüfen
Definition:
Sobald der Lernende die ausgewählten Antwortmöglichkeiten des Adaptivitätselements abschickt, muss die Engine die Korrektheit der Auswahl prüfen.
Akzeptanzkriterien:
Prüfung der Antwortmöglichkeiten erfolgt über das Backend
Falls das Adaptivitätselement abgeschlossen wird, werden Punkte vergeben
Hinweise:
Vergleiche mit Lernraumstatus wird geprüft
Vergleiche mit Lernweltstatus wird geprüft
Vergleiche mit Adaptivitätselement werten
Aktivitätsdiagramm:

Last modified: 05 December 2025