Status aller Elemente in der Lernwelt
Definition:
Das Backend muss den Status aller Lernelemente in einer Lernwelt ausgeben.
Akzeptanzkriterien:
Für jedes Element wird die ID des Elements ausgegeben und der Status, ob es abgeschlossen ist oder nicht.
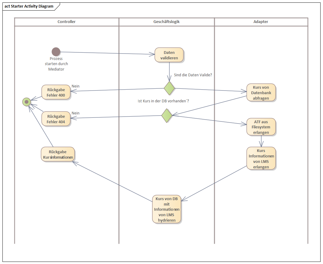
Aktivitätsdiagram

Last modified: 05 December 2025