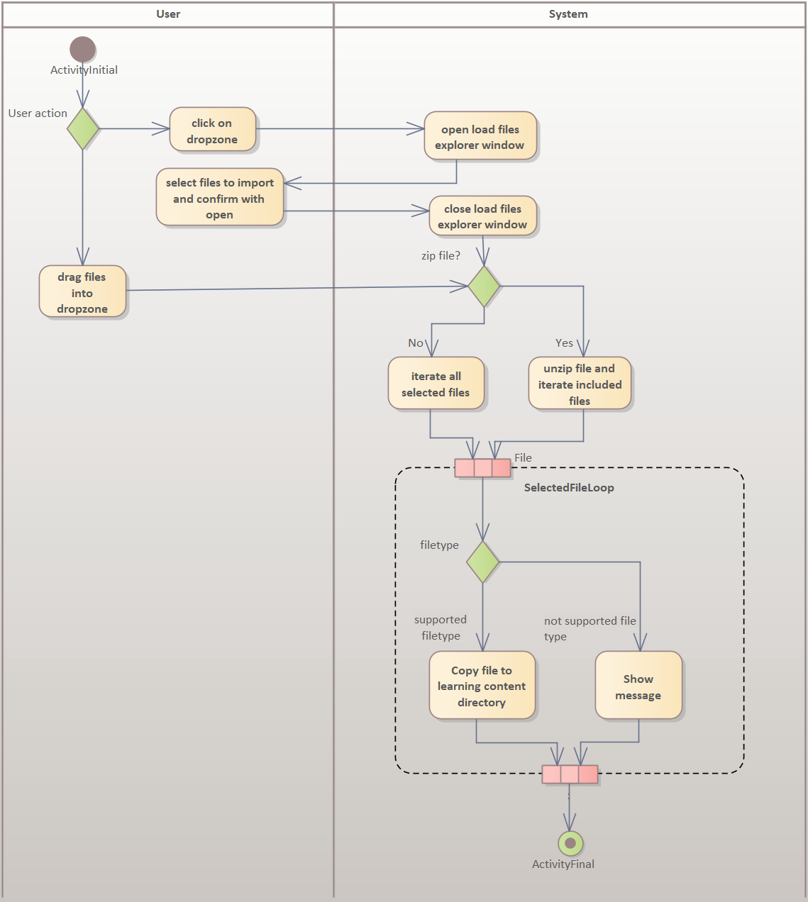
Externes Lernmaterial als Zip laden
Definition:
Das Autorentool muss Lehrenden die Möglichkeit bieten, externes Lernmaterial mit zulässigen Dateitypen gepackt in einer Zip-Datei in das Autorentool zu laden.
Akzeptanzkriterien:
Es wird über alle Unterverzeichnisse in der Zip-Datei iteriert.
Jede Datei mit zulässigem Dateityp, die noch nicht bereits im externen Lernmaterial vorhanden ist, wird in einen Ordner im Applikationsordner kopiert.
Aktivitätsdiagramm:

Last modified: 05 December 2025