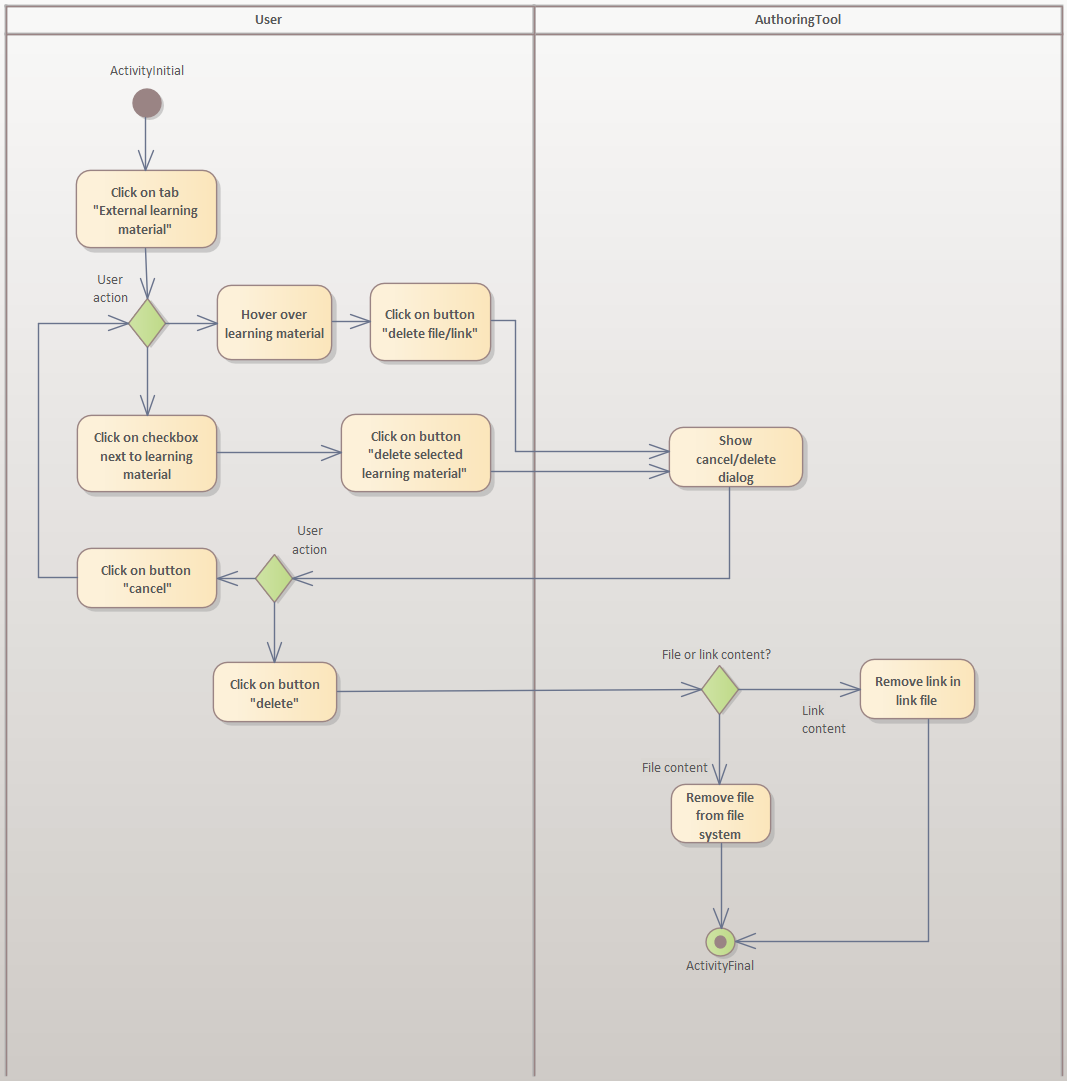
Externes Lernmaterial löschen
Definition:
Das Autorentool muss Lehrenden die Möglichkeit bieten, bereits geladenes externes Lernmaterial aus dem Autorentool zu löschen.
Akzeptanzkriterien:
Bei Löschen eines externen Lernmaterials wird die zugehörige Datei im Applikationsordner unwiderruflich gelöscht.
Aktivitätsdiagramm:

Last modified: 05 December 2025