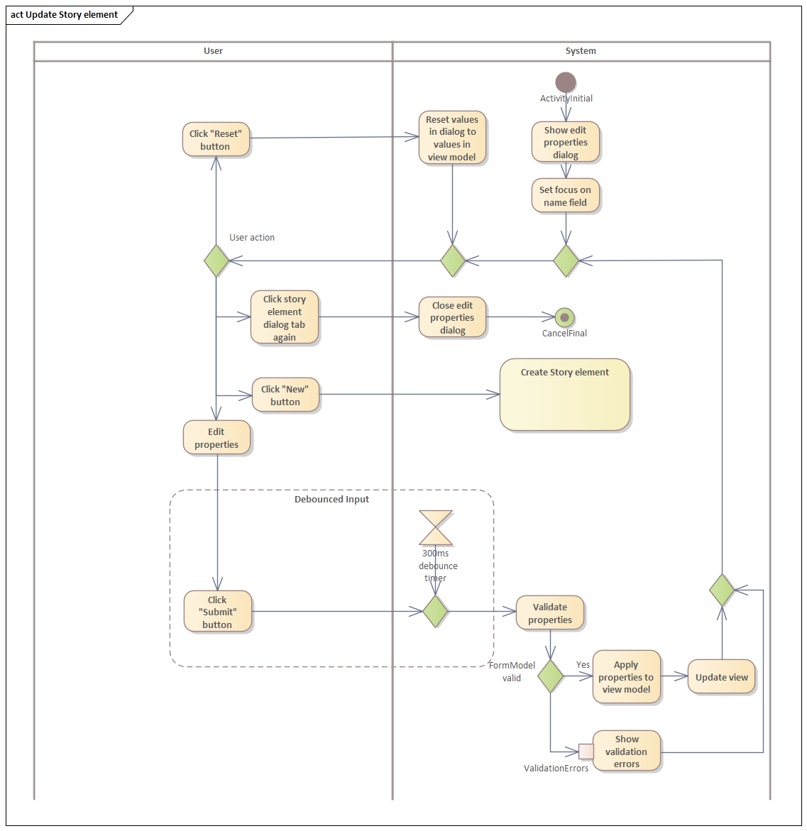
Storyelement bearbeiten
Definition
Das Autorentool muss Lehrenden die Möglichkeit bieten, bereits erstellte Storyelemente zu bearbeiten.
Akzeptanzkriterien
Siehe Storyelement Eigenschaften für erforderliche Eigenschaften.
Aktivitätsdiagramm

Last modified: 05 December 2025