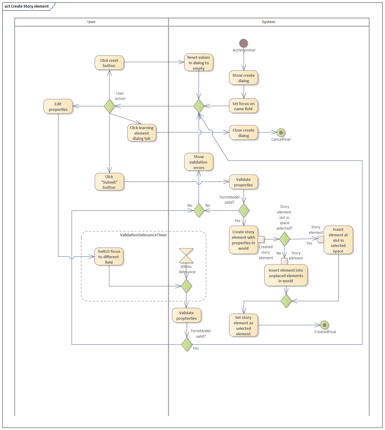
Storyelement erstellen
Definition
Das Autorentool muss Lehrenden die Möglichkeit bieten, ein Storyelement zu erstellen.
Akzeptanzkriterien
Das Storyelement darf nur erstellt werden, wenn die benötigten Eigenschaften in Storyelement Eigenschaften angegeben und validiert sind.
Das Storyelement wird zunächst unplatziert in der Welt erstellt.
Aktivitätsdiagramm

Last modified: 05 December 2025