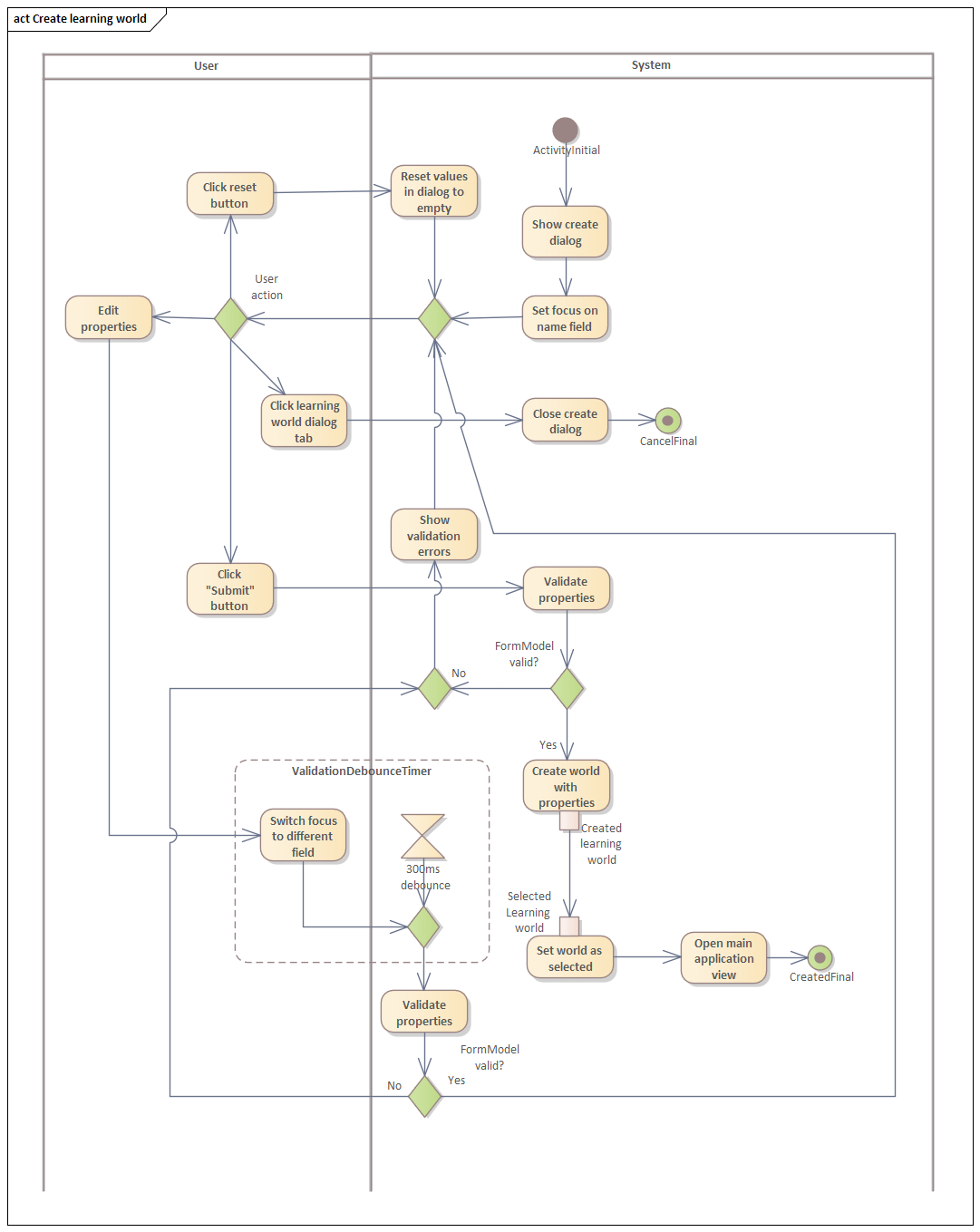
Lernwelt erstellen
Definition:
Das Autorentool muss Lehrenden die Möglichkeit bieten, eine Lernwelt zu erstellen.
Akzeptanzkriterien:
Muss die Eigenschaften aus Lernwelt Eigenschaften erfüllen.
Nach Erstellen einer neuen Lernwelt muss diese im Autorentool eingeladen sein und in der Hauptansicht der Applikation geöffnet werden.
Aktivitätsdiagramm:

Last modified: 05 December 2025