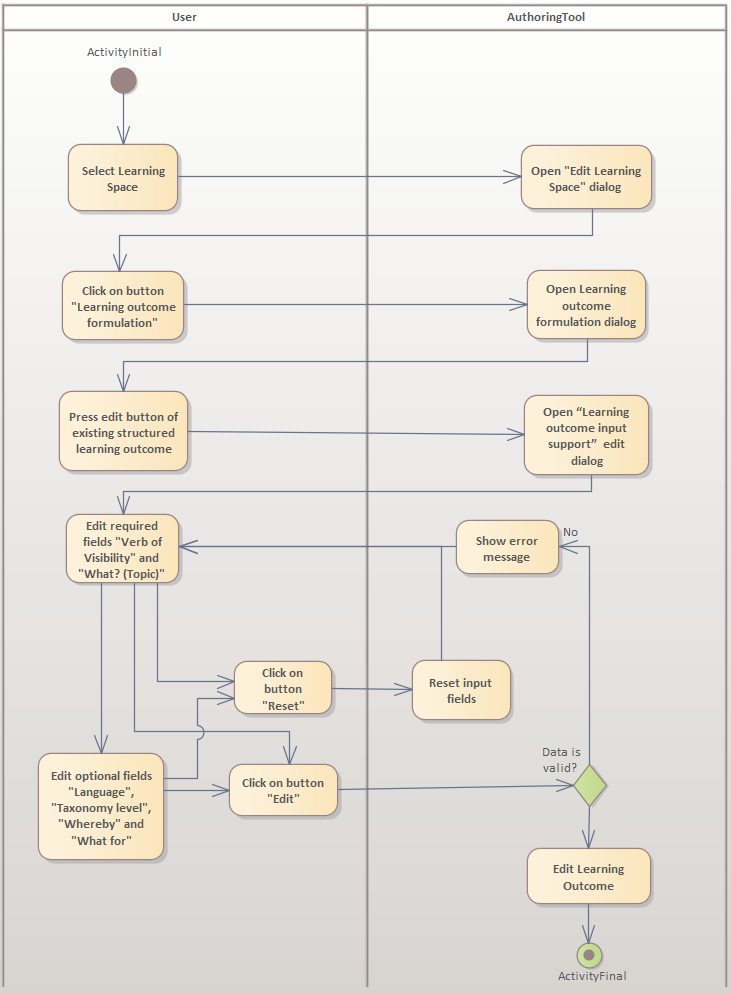
Lernziel bearbeiten mit Eingabeunterstützung
Definition:
Das Autorentool muss Lehrenden die Möglichkeit bieten, ein zuvor mit Eingabeunterstützung erstelltes Lernziel eines Lernraums zu bearbeiten.
Akzeptanzkriterien:
Die Felder "Taxonomiestufe", "Womit?" und "Wozu?" können angegeben werden.
Die Sprache des zu generierenden Lernziels kann entweder auf Deutsch oder auf Englisch eingestellt werden. Initial wird die für das Lernziel zuvor gespeicherte Sprache ausgewählt. Bei Wechsel der Sprache wird Feld "Verb der Sichtbarkeit" zurückgesetzt.
Die Felder "Was? (Thema)" und "Verb der Sichtbarkeit" müssen angegeben werden.
Für das Feld "Verb der Sichtbarkeit" stehen in Abhängigkeit der eingestellten Sprache und Taxonomiestufe verschiedene vordefinierten Auswahlmöglichkeiten in einem Dropdown zur Verfügung.
Zu jeder Eingabe des Nutzers wird die Vorschau des zu generierenden Lernziels in formulierter Form aktualisiert.
Aktivitätsdiagramm:
