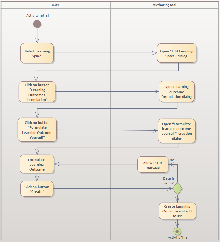
Lernziel erstellen ohne Eingabeunterstützung
Definition:
Das Autorentool muss Lehrenden die Möglichkeit bieten, ein Lernziel für einen Lernraum ohne Eingabeunterstützung zu erstellen.
Akzeptanzkriterien:
Es muss ein Freitextfeld für die Eingabe des Lernziels geben.
Freitextfeld darf nicht leer sein.
Aktivitätsdiagramm:

Last modified: 05 December 2025